站点首页  部门简介  制度政策  人事管理  威廉希尔体育  绩效考核  人才招聘  党委教师工作部  威廉希尔williamhill官方网站  下载专区  学院首页 
办事指南
 办事程序 
 社会保险 
 住房公积金 
 其他 
社会保险
您的位置: 站点首页>办事指南>社会保险>正文
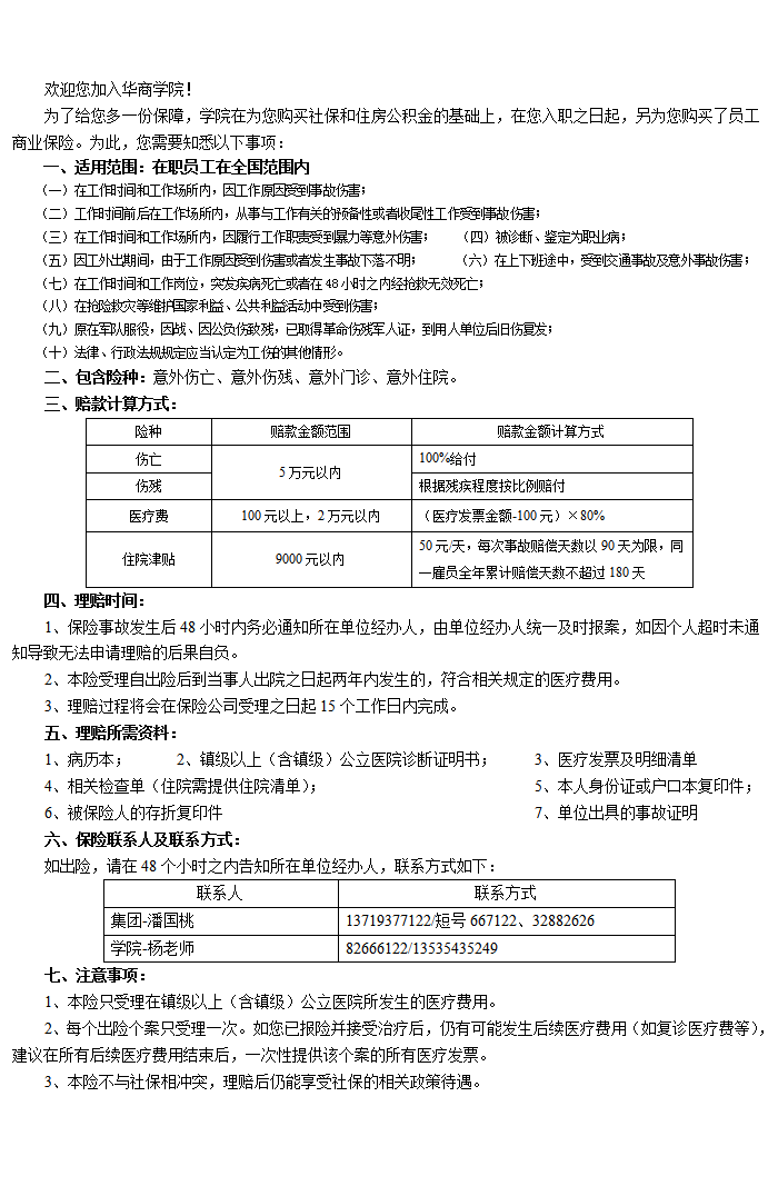
商业保险员工需知
2019-10-25 11:41  

关闭窗口
 

 

Copyright 2025 版权所有:英国·威廉希尔(williamhill)中文官方网站

地址:广州增城荔湖街华商路一号 电话: 020-82666222 82666122  邮编:511300

粤ICP备17051289号
 

Baidu
sogou